2024 年中国手术机器人行业研究报告
分类:行业资讯 日期:2024年05月04日 点击:
1.1 简介
手术机器人,作为医疗机器人的重要子领域,融合了临床医学、生物力学、机械学、计算机科学以及微电子学等多个学科和高新技术,主要应用于手术影像导航定位及微创手术领域。
一般而言,手术机器人系统由医生操作台、机器人手术臂系统以及三维成像系统三大组成部分。外科医生可以通过三维成像系统在离开手术台的同时观察病变情况,并操纵操控杆驱动手术台上的模拟机械臂进行精细的手术操作。此项技术的应用,不仅成功解决了传统开放式手术中的定位不精确、手术时长过长及三维高清图像视野缺失等问题,而且其手术效果更优、术后创伤更小、出血量更少且康复速度更快。
目前,手术机器人的研究和应用已经非常的广泛。在临床上,用机器人开展手术基本以及覆盖了全部外科领域,像在普通外科、心脏外科、泌尿外科、妇科、耳鼻喉科、整形外科、神经外科和骨科等都有很好的应用案例。
图:手术机器人分类
资料来源:资产信息网 千际投行 头豹研究所
1.2 发展历程
手术机器人的发展历史可以追溯到20世纪80年代。最早的手术机器人系统是1985年在美国斯坦福大学研发的,名为"Arthrobot",用于进行骨科手术。然而,Arthrobot需要由两名医生同时操作,而且比传统的手术方法更为复杂和耗时。
1990年代,手术机器人的发展进入了一个新的阶段,当时的设备已经可以由一名医生独立操作,而且手术过程更为精确和安全。比如,1992年的"ROBODOC"和1994年的"ZEUS"手术机器人。
2000年,美国食品药品监督管理局(FDA)批准了"达芬奇"手术系统,这是第一个得到FDA批准的手术机器人系统,也是目前最广泛使用的手术机器人系统之一。"达芬奇"手术系统的成功在很大程度上推动了手术机器人行业的发展。
中国的手术机器人行业发展相较于国际先进水平起步稍晚。1997年,我国研制成功首台手术机器人,然而直至2006年,才引进第一台达芬奇机器人。2021年标志着中国医疗机器人发展的重要里程碑,我国成功注册首台自主研发的医疗机器人,从此揭开了医疗机器人高速发展的新篇章。到2022年,我国已有多款康复机器人和手术机器人顺利完成注册,显示出医疗机器人行业的快速崛起和发展势头。
图:国内外手术机器人发展历程
资料来源:资产信息网 千际投行 中关村产业研究院
近年来,手术机器人行业的发展趋势是朝着更高的精度、更大的灵活性、更广泛的应用领域和更多的个性化选项方向发展。例如,有些手术机器人可以在没有人工干预的情况下自动完成手术。此外,手术机器人的应用领域也在不断扩大,从原来的泌尿科和妇科手术扩展到了心脏手术、神经外科手术等更多领域。作为医疗领域的一项革命性创新,手术机器人在技术不断成熟的驱动下,有望引领行业的发展新潮。
1.3 行业现状
根据 ReportLinker 发布的"2023年手术机器人全球市场报告"数据,全球手术机器人市场预计将从2022年的56.8亿美元增长到2023年的66.8亿美元,复合年增长率(CAGR)为17.8%。由于俄罗斯-乌克兰战争的影响,全球经济的短期恢复受到了影响,导致多个国家受到经济制裁,大宗商品价格上涨,供应链中断,造成了商品和服务的通货膨胀,并影响了全球许多市场。预计到2027年,手术机器人市场将达到127.3亿美元,复合年增长率为17.5%。
技术进步是手术机器人市场中越来越流行的一个关键趋势。手术机器人行业的主要公司正在专注于开发新技术,以提高患者的疗效并巩固他们在市场上的地位。例如,2021年11月,英国的医疗设备制造公司Smith+Nephew推出了CORI手持机器人,这是一种用于全膝和部分膝关节置换手术的一站式机器人辅助手术系统。它配备了一个3D术中成像系统和机器人雕刻工具,使医生能够测量、计划和进行膝关节手术。该系统是一个紧凑且完全移动的解决方案,设置时间最少,并可以从一个手术室移动到另一个手术室,以优化手术单位的患者流动。
2023年2月,美国的ARCH医疗解决方案公司收购了Bettanini’s Custom Manufacturing,这是一个基于美国的精密机加工组件制造商,包括手术机器人组件。这次收购增强和扩大了向行业领先的OEM提供精密制造的能力和产品范围。
图 中国手术机器人市场规模
资料来源:资产信息网 千际投行 国海证券
2022年,北美是手术机器人市场最大的地区。预计亚太地区将在预测期内增长最快。中国手术机器人市场发展较晚,目前仍以进口手术机器人为主,中国有着患者众多,机器人使用频次高的特点,随着手术机器人的普及以及各类国产手术机器人的出现,中国手术机器人市场规模将持续增长,在2026年将会达到384亿美元,复合增长率为35.6%远高于全球手术机器人市场规模增速。
第二章 产业链、商业模式及技术监管
2.1 产业链
手术机器人的产业链主要分为上游的原材料、核心零部件,中游的机身组装、系统集成和软件开发等环节,以及下游的终端使用环节。其中技术壁垒最高的产业链环节是处于产业链上游的三大核心零部件,即伺服电系统、减速器和控制器,其市场主要由美国、德国和日本垄断,我国仅能够在控制器领域实现自产。此外,从产品附加值上看,在机器人成本构成中,减速器、伺服系统、控制器分别占35%、20%、15%,三大核心零部件的成本占比达到了70%。
图:手术机器人产业链
上游
手术机器人的上游主要是制造手术机器人的原材料,以及内部控制系统、驱动系统和执行系统的核心伺服系统、减速器、控制器。然而我国手术机器人行业上游的三大核心零部件仅有控制器可实现自产,伺服系统和精密减速器仍以进口为主,成为手术机器人领域的"卡脖子环节",并且短时间内仍然难以与国际顶尖企业比肩,同时这也是整个机器人行业最难攻克的技术难题。
(1)伺服系统
伺服系统由伺服电机、编码器和伺服驱动组成,主要为机器人的运动提供动力并完成机器人运动。伺服系统是一种以机械位置或角度作为控制对象的自动控制系统,除了可以进行速度与转矩控制外,还可以进行精确、快速、稳定的位置控制。
伺服电机主要布置于机器人运动关节之中,在手术机器人中主要以直流电机为主,其优点是功率更大;编码器安装于电机输出轴,与电机同步旋转,转动的同时将信号传达至驱动器;驱动器根据信号判断伺服电机的转向、转速、位置是否正确,然后进行修正调整,根据指令发出相应控制电流。
图:伺服系统工作流程
伺服电机的主要分为:
直流伺服电机:只需接通直流电即可工作,控制特别简单。具有启动转矩大、体积小、重量轻、转速和转矩容易控制、效率高等优点。但是需要定时维护和更换电刷,具有使用寿命短、噪声大等不足。
交流伺服电机:没有电刷和换向器,不需要维护,也没有产生火花的危险。驱动电路复杂,价格高。
步进电机:直接用数字信号进行控制,与计算机的接口比较容易。没有电刷、维护方便、寿命长。启动、停止、正转、反转容易控制。但是存在能量转换效率低、易失步等缺点。
目前应用于手术机器人的伺服电机仍然以外国品牌为主,包括德国西门子、瑞士Maxon Motor、日本松下、美国科尔摩根等。其中,欧系伺服系统特点是过载能力高,动态响应好,驱动器开放性强,且具有总线接口,但价格昂贵,体积重量大。日本松下公司推出的小型交流伺服电动机和驱动器颇受市场欢迎。
我国的伺服电机产品在高性能、高可靠性方面与国际品牌存在差距,主要表现在缺乏大功率产品、不够小型化、信号接插件不稳定、编码器精度不足等,此外在核心技术方面当前我国使用的高精度编码器,尤其机器人上用的多圈绝对值编码器严重依赖进口,因此短期内我国在手术机器人领域的伺服电机仍需依赖进口。
(2)减速器
减速器是精密机械工业的巅峰产品之一,由高精度的圆肩、齿轮相互啮合,对材料科学、精密加工设备加工精度、装配技术和高精度检测技术都有极高的要求。
机器人减速器用于提高机器人的动作精确度,由于提供动力的伺服电机转速很高,通常与手术机器人的应用场景不匹配,这就需要减速器来使输出转速降下来,并且在每一个电机处都要配套使用一个减速器。减速器对于机器人的性能、精度和寿命都起着决定性的作用,在手术机器人领域所使用的产品是以"RV(Rotate Vector旋转矢量)减速器"和"谐波减速器"为代表的精密减速器,具有结构紧凑、传递功率大、噪声低、传动平稳等特征,在制造上具有很高的技术壁垒。
资料来源:资产信息网 千际投行 中商产业研究院
当前全球75%的精密减速器市场被日本的纳博特斯克(Nabtesco)和哈默纳科(Harmonica Drive)占据,其中Nabtesco垄断了RV减速器市场,Harmonica Drive垄断了谐波减速器市场,剩余25%的市场由德国、意大利和美国瓜分。
目前我国已有国产的RV减速器上市,在性能指标上短期可以达到要求,但是由于质量控制和制造工艺等问题,国产产品很容易磨损报废,使用寿命太短,因此鲜少被企业选用,我国的手术机器人企业仍然高度依赖进口减速器产品。从技术上看,1980年Nabtesco公司开始RV减速器的设计,1986年取得实质性突破,到90年代实现产业化,而我国是在 "十二五"期间才将精密减速器纳入重点发展领域的,因此我国的RV减速器的行业发展水平相较于日本滞后至少25年。
(3)控制器
控制器是手术机器人最为核心的零部件,相当于机器人的"大脑",负责接收各组元信号,并向机器人发布和传递动作指令,对机器人性能具有决定性影响,通常来说机器人的活动的自由度越高,对控制器的性能要求就越高。
控制器由硬件和软件两部分组成,其中硬件就是运动控制卡,包括一些主控单元、信号处理等部分;软件主要包括控制算法、二次开发等。手术机器人企业通常会对控制器进行自主研发,以保证机器人的稳定性和技术体系,因此相比于减速器和伺服电机,国产机器人控制器产品与国外差距较小,但在稳定性、响应速度和二次开发平台的易用性开发方面有待进一步升级。
中游
中游环节除机身组装外,主要包括系统集成和软件开发。其中系统集成主要是根据客户需求完成机器人的组装和调试,相比于核心零部件的设计制造,该环节技术难度较低,企业的议价能力较强。软件开发环节是手术机器人企业核心竞争力的体现,最体现开发者的设计能力,考验开发者对各学科的综合理解能力。
图 手术机器人核心技术
资料来源:资产信息网 千际投行 未来智库
中游环节,我国手术机器人企业约滞后国际先进水平10年左右,当前正处于企业与高校、医院联合开发到企业主导产业化的过渡阶段,行业已经形成明显的产学研医结合的特征,头部企业的手术机器人产品多由高校科研成果转化而来,如天智航、柏惠威康、思哲睿等,但受技术缺陷、管理应用和使用成本三大因素制约,国产手术机器人产业化水平仍然较低。其中腔镜机器人在中国手术机器人市场中占比最大,占整体市场的74.9%。其次为骨科机器人(10%)及经皮穿刺机器人(4.9%)。
资料来源:资产信息网 千际投行
下游
在国际市场中,除美国直觉外科公司的达芬奇手术机器人腹腔镜手术机器人领域形成了一家独大的行业格局外,在神经外科、骨科、血管介入、口腔科等手术机器人领域我国企业已具备较强的竞争力,并且在未来将继续持续地发力,有望在国际市场上与外国品牌同台竞争。
从产品端看,手术机器人本身研发周期很长,产业发展速度不及其他领域,同时受到上游核心零部件供应和技术水平的制约,导致我国产品无法进行大规模生产及实现产品降价,进而导致下游应用端的普及率低,当前手术机器人主要应用于全国大型三甲医院中。
从应用端看,国外进口手术机器人价格较高,且耗材和维护费昂贵,同样只有少部分大型三甲医院有购买能力,进口产品的普及率依旧很低。同时,相较于传统外科手术,医疗机器人辅助下的外科手术费用要高出2-3万元,加之医保体系有待进一步完善,患者的支付水平也制约了手术机器人的应用。总体来看我国手术机器人从大型三甲公立医院向基层医疗机构下沉之路任重道远。
2.2 商业模式
手术机器人公司的商业模式主要分为三个部分:系统、服务和耗材三部分。系统就是整机销售,即手术机器人本身,包括硬件和软件。企业以一次性的价格向医院出售手术机器人;耗材就是手术过程中与机器人配套使用的器械,例如机械臂这种高值耗材,持续性地向医院出售;服务,即与手术机器人销售相关的服务,例如维护保养及医生培训服务等。
短期以设备销售为主,长期耗材将成为主要收入来源。2020年国内手术机器人市场销售中系统占据55.8%,耗材占据38.2%; 但同年美国市场系统收入仅占25.3%, 耗材占57.7%。行业初期,由于国内目前机器人手术量未达到一定规模,企业收入仍以机器人本身的销售为主,预计未来将逐步向美国市场的收入结构靠拢,长期耗材将成为企业主要收入来源。
在国外,特别是骨科机器人领域,大部分生产销售骨科手术机器人公司,都有骨科相关植入耗材,而且大部分都是脊柱、关节、创伤耗材全覆盖。从传统大家公认的骨科大厂(如美敦力、史塞克、强生、捷迈等),到骨科新锐(如Globus、Accelus等),都是靠耗材+机器人两条腿走路,用某个公司的机器人,就会配套使用他家的骨科内植物,甚至有些公司还研发了专门适用于机器人的内植物(如Globus研发的U型尾帽和螺钉分离的椎弓根钉系统)
下面以直觉外科公司为例分析手术机器人行业商业模式。直觉外科公司主要采用本地直销与海外分销渠道,形成以美国为中心向海外渗透的全球化布局。直觉外科分区域采用不同销售渠道,通过直销机构向美国、欧洲、中国、日本、韩国和印度提供产品;而在全球其他市场,通过分销商提供达芬奇产品。
2002-2021年间,直觉外科的全球布局以美国市场为销售中心,美国本土的营业收入占比均在70%左右,并且逐渐向欧洲、亚洲地区辐射渗透,美国境外地区营业收入占比从18%增长至31%,美国境外的不断拓展有望为营业收入提供新一轮的增长动力。2019年1月,直觉外科与复星医药成立直观复星合资企业,该合资企业直观复星作为直觉外科代理商,负责达芬奇手术机器人在中国大陆的独家经销。
图 达芬奇手术机器人相关产品价格
资料来源:资产信息网 千际投行 安信证券
图:直觉外科销售和客户支持服务
耗材收入占比过半,成为营收第一增长动力。直觉外科业务板块分为耗材收入、系统收入和服务收入。达芬奇系统单价通常在50万美元到250万美元之间;每例外科手术可获取600至3500美元的耗材收入;系统出售或租赁时签订服务合同,年费在80000美元至 190000 美元之间。从占比来看,仪器与配件业务收入占比在50%以上,并呈现持续小幅增长趋势,由此可见,耗材收入是直觉外科营收的第一增长动力。
同时引进系统租赁系统,与系统销售相结合,新型合同助力系统灵活销售。系统租赁包括销售型租赁、经营型租赁和基于使用安排的租赁。直接销售和销售型租赁又有所不同,虽然都需要出让系统所有权,都在交易时确认收入,但是区别在于直接销售为交易时全款支付,而销售型租赁为分期付款,缓解了消费者资金压力;经营型租赁和基于使用安排租赁承租方拥有系统使用权而非所有权,两者区别在于经营型租赁按期付款,且在租赁期结束时有权收购系统,基于使用安排的租赁按系统使用次数收费,但共同点是都在租赁期内以直线方式确认收入。
租赁形式的系统投放增速可观,持续拓展释放市场需求。因此,系统租赁成为市场系统投放的重要方式,新型系统租赁合同有助于为客户提供系统使用的灵活性,提高达芬奇系统投放量,释放市场需求,为达芬奇销售提供新的增长动力。经营型租赁为系统租赁的主要形式,经营租赁收入增长速度整体快于销售租赁收入。未来经营型租赁将是系统租赁的主要形式,经营租赁有望替代系统销售成为第一大销售方式。
图 2021年系统投放量按销售方式划分
2.3 技术发展
手术机器人在临床手术场景不断应用。在传统的外科手术中,外科医生使用医疗器械对患者身体进行切除、缝合等操作,从而完成手术过程,除去病变组织,移植器官等。但由于一些手术容易出现创面较大,伤口长等问题,这就有可能增加患者的出血量和感染及术后并发症的风险,这对患者来说是非常痛苦的。而借助手术机器人完成的外科手术可以很大程度地缩小创口、提高手术精确度、缩短手术时间,从而减少患者痛苦并降低手术风险,这是手术机器人出现的最重要目的。
机器人辅助完成的外科手术量持续高速增长。虽然目前全球只有2%的手术是借助手术机器人完成,但是随着手术机器人技术的不断成熟、适应症的不断增加以及治疗成本的降低,近年来越来越多的手术机器人被应用于外科手术中。
以当今世界应用最广、全球市占率超过60%的达芬奇手术机器人为例,自2012至2019年"达芬奇"在全球完成的手术量逐年增加,年度复合增长率超过15%,2019年完成手术超过120万例,同比增长18.51%。截至2019年年底,"达芬奇"全球累计完成的手术量已经超过720万例。
在中国"达芬奇"的完成的手术量增速更快。2006年北京301医院引进第一台达芬奇手术机器人,2015年以后进入增量爆发期,年度手术量超过万例并持续增加,自2012至2019年"达芬奇"在我国完成的手术量逐年增加,年度复合增长率超过60%,2019年完成手术量约4万例,截至2019年年底,"达芬奇"在我国累计完成的手术量已经超过13万例。
图:2012至2019年达芬奇手术机器人在国内累计完成的手术量情况
手术机器人在应用中有如下优势:
在临床手术中,在视野方面手术机器人具有很好的优势。手术机器人配备高分辨率三维镜头作为内窥镜,可以为主刀医生带来患者体腔内三维立体高清影像,可以起到放大视野的作用。
手术机器人可以实现人手无法达到的灵活度和精确度,可以自由旋转540度,同时可以在胸腔、盆腔中进行灵活操作,也可以避免不必要的人手颤动,非常适用于人手无法触及的狭小空间内进行精细手术操作。
减少医生的暴露和感染风险。利用机器人及其机械臂实施的外科手术可以避免主刀医生和患者及手术台的直接接触,而医生通常在无菌隔离区之外的空间对机器人进行控制并实施手术。
因此,这就减少了手术中影像设备的使用对医生造成的辐射危害,以及由于与患者直接接触造成的感染(如乙肝、艾滋病等)风险,防范病毒以血液和体液方式传播,进而保障医生安全。
手术机器人的技术发展如下:
(1)力触觉反馈
在传统外科手术中,医生可以接触组织,通过皮肤直接感知到力和触觉从而决定给组织和器官施加的力,这种触觉交互信息(包括力和触觉)使医生能够对病人的组织进行力度精确的操作。而在机器人辅助手术中,手术机器人通常要依靠传感器系统(包括视觉、触觉、温度、听觉反馈等)来感知外部环境信息,并进行后续的分析和行动,因此在使用机械臂的间接操作下,医生就同时损失了触觉反馈和力反馈。
资料来源:资产信息网 千际投行
当前,普遍应用于操作类手术机器人的反馈系统多为视觉反馈系统,外科医生需要通过分析视觉信息,来实时判断器械对组织的作用力以及其他组织特征,这种对力触觉替代的感觉替代方案并没有直接力反馈那么有效,会在一定程度上影响手术的实施效率。因此,力触觉反馈系统是机器人技术研发的重点方向。
手术机器人的"力触觉反馈系统"包含力反馈系统和触觉反馈。力反馈系统是指医生操作手术臂时,通过器械末端的力传感器,感受器械所处位置及作用于组织上的力,并将其以电流的形式进行模拟和传导,之后再将力觉信息再现、并传递给医生。触觉反馈是指机械臂作用于组织时,触觉传感器能够感受到组织表面的信息(例如组织顺应性、硬度、质地、温度等),并将这些信息反馈给医生,从而使医生获得对于组织的真实感觉,并能够对异常组织做出判断及操作。
(2)单孔或自然腔道手术机器人
当前以达芬奇手术机器人为代表的手术机器人在少数实施中仍需要在病人身上开多个创口,术后恢复时间虽比普通手术短,但仍比单创口的手术创伤大。然而,单孔手术机器人可以将原来的多个操作孔减少至仅一个大约3厘米左右的切口,避免多操作臂碰撞及其复杂的术前摆位,简化手术流程,进而减少病人麻醉时间及出血量,对患者损伤小、恢复快,能够同时提高术中的安全性及缩短术后的恢复时间。此外,单孔手术机器人要比多孔机器人更加集成、也更加紧凑,对于手术室的空间要求也会降低。
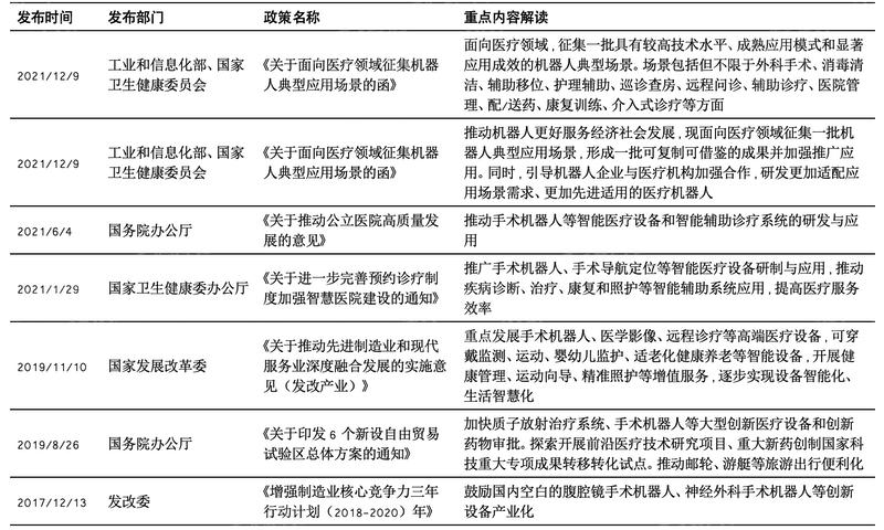
2.4 政策监管
行业主管部门为中华人民共和国国家卫生健康委员会。行业自律协会为中国医师协会。
图 行业主要政策
DRG付费促使医院关注效率提升。2021年11月28日,国家医保局制定了《DRG/DIP支付方式改革三年行动计划》,明确到2025年底,DRG/DIP等方式需覆盖所有符合条件开展住院服务的医疗机构且基本实现病种、医保基金全覆盖,促使医院有动力、合理地收治和转诊患者。
DRG付费下,医院绩效激励机制发生了改变:医院盈利=支付标准-病人一次住院诊疗成本,触发医院要在保障医疗服务质量的前提下并有效控制住院成本。而手术机器人的运用可以加快病床周转率,带来更好的术后疗效,缩短住院时间,从而降低住院成本,提高医院绩效。
同时医院配置手术机器人的门槛降低。我国对大型医用设备实行严格的配置管理,医院等需求端不仅需要足够的经济实力,更需要持有政府配发的配置证才能配置大型设备。2018年国家发布《大型医用设备配置许可管理目录》,将内窥镜手术器械控制系统(手术机器人)在内的六个产品调整至乙类管理目录,此举使得手术机器人的配置证审批权由国家卫健委下放到省级卫健委,简化了审批流程、缩短了审批周期,手术机器人的采购由原来的国家卫健委统一招标(一年一次)改为省级卫健委每季度末或特定月份进行集中采购,从申请到批准仅需2-3月,更加方便医疗机构进行申请并最终购买手术机器人。
2021年起上海、北京等地开始将手术机器人费用纳入医保,有利于降低患者支付费用,促进手术机器人的应用。2021年4月上海公布将达芬奇手术机器人纳入医保收费,项目限制在肾部分切除术、前列腺根治术、子宫全切术和直肠癌根治术四种。
2021年8月,北京将天智航机器人手术纳入医保,且不限报销的手术种类。与上海政策不同,北京将产品范围限定为骨科手术机器人,但并未限定机器人厂商及手术类型,极大扩展了手术机器人应用领域,更多的患者和手术机器人厂商可从中获益。
第三章 财务、风险和竞争分析
3.1 财务分析和估值方法
在分析手术机器人企业的财务状况时,建立一个系统的分析框架是至关重要的。这样的框架通常包括以下几个关键方面:
财务健康指标分析:首先,分析企业的主要财务指标,如营业收入、净利润、资产负债率和现金流量。这些指标能够直观地反映企业的盈利能力、资本结构和流动性状况。
成本结构与利润率:详细分析企业的成本结构,包括直接成本、间接成本和研发投入。对比行业内其他公司的数据,评估企业的成本控制能力和盈利潜力。
研发投入与创新能力:手术机器人行业强调技术创新,因此,研发投入的多少直接影响企业的竞争力。分析企业的研发支出及其与新产品和技术成果的关系。
市场占有率与增长潜力:研究企业在全球或特定市场的占有率,以及其市场增长率。市场扩展能力是评估企业未来财务表现的一个重要指标。
债务管理与资金筹集能力:分析企业的债务结构和偿债能力,以及其通过各种渠道(如发行股票、债券或其他金融工具)筹集资金的能力。
外部环境影响:包括宏观经济状况、行业政策与法规变化等因素对企业财务表现的可能影响。
通过这一框架,我们可以全面理解手术机器人企业的财务状况,并为投资决策提供科学依据。
图 机器人指数 884218.TI 财务数据
资料来源:资产信息网 千际投行 iFinD
图 机器人指数884218.TI市场表现
图 机器人指数884218.TI市盈率

图 指数成股 TOP10 价值分析比较
图 指数成分股同花顺 ESG TOP10
手术机器人行业估值方法可以选择市盈率估值法、PEG估值法、市净率估值法、市现率、P/S市销率估值法、EV/Sales市售率估值法、RNAV重估净资产估值法、EV/EBITDA估值法、DDM估值法、DCF现金流折现估值法、NAV净资产价值估值法等。
3.2 驱动因子
手术机器人行业作为高端医疗设备的重要组成部分,在中国的发展速度日益加快。多种因素共同推动了这一行业的快速成长,其中包括技术创新、政策支持、市场需求和国际合作等。
首先,技术创新是推动手术机器人行业发展的最核心因素。随着计算机视觉、人工智能、机器学习和精密仪器制造技术的突破,手术机器人的性能不断提升,能够在复杂的医疗操作中提供更高的精确度和安全性。例如,机器人辅助的微创手术已经能够减少手术创伤和恢复时间,提高手术成功率。
其次,政府的政策支持也对行业发展起到了积极的推动作用。中国政府在"十四五"规划和国家科技创新计划中,将医疗机器人技术的发展列为重点任务之一。通过财政补贴、税收优惠和特许政策,激励了企业增加研发投入,同时吸引了国内外资本的大量投资。
市场需求的增长同样是不可忽视的动力。随着中国人口老龄化问题的加剧,对高效、精准医疗服务的需求日益增加。手术机器人能够在提高手术质量和效率的同时,降低医生的工作强度,这使得其市场前景非常广阔。此外,越来越多的中产阶级家庭愿意为更好的医疗服务支付更高的费用,进一步扩大了市场需求。
国际合作也是推动中国手术机器人行业快速发展的重要因素之一。通过与国际先进企业和研究机构的合作,中国企业不仅获得了先进的技术和管理经验,还提升了产品的国际竞争力。这种跨国合作有助于推动技术标准的国际化,提高中国手术机器人产品在全球市场的认可度和影响力。
我们认为,技术创新、政策支持、市场需求增长和国际合作共同构成了驱动中国手术机器人行业快速发展的主要因素。未来,这些因素将继续发挥作用,推动中国手术机器人行业向更高的技术水平和市场覆盖率迈进。
3.2 风险分析
手术机器人行业虽然在中国发展迅速,但同样面临着诸多风险和挑战。这些风险涉及技术、市场、政策、以及国际环境等多个方面,需要通过全面的分析和适当的风险管理措施来应对。
表:常见行业风险因子
首先,技术风险是手术机器人行业最为核心的挑战之一。尽管技术的进步推动了行业的发展,但技术的复杂性和更新速度也带来了高昂的研发成本和技术失败的可能。新技术的研发往往需要巨额的投入,且成功率不确定,一旦研发失败,可能会造成企业重大的财务损失。此外,对于已经投入使用的手术机器人,技术故障可能导致手术失败,进而影响患者的安全和企业的声誉。
其次,市场风险也不容忽视。手术机器人的市场接受度受多种因素影响,如医疗机构的采纳速度、患者对新技术的接受程度以及手术成本的可承受性等。如果市场推广不如预期,已投入的大量资本可能难以通过市场销售快速回收,从而影响企业的财务状况和发展前景。
政策和法规风险是另一个重要考量。手术机器人作为高科技医疗设备,其生产、销售和使用都受到严格的政府监管。政策的突然变动,如监管加强、市场准入条件变化或者医疗保险政策调整,都可能对行业造成不利影响。此外,医疗器械的国际标准和认证也对产品的国际市场扩张具有重要影响。
国际风险在当前全球化的经济环境中同样不可忽视。包括国际市场的政治、经济波动,以及与国际竞争对手的竞争等。随着国际贸易摩擦的增加,如何在保护国内市场的同时,参与国际竞争,是中国手术机器人企业需要面对的一个挑战。
最后,人才风险也是一个关键点。手术机器人行业高度依赖专业人才,包括机器人技术、医疗器械工程、临床医学等领域的专家。人才的短缺或流失可能会直接影响企业的研发能力和市场竞争力。
因此,虽然中国手术机器人行业前景广阔,但企业在发展过程中必须面对并妥善管理各种风险。通过建立健全的风险管理机制,加强技术研发和市场分析,以及积极应对政策和国际环境变化,企业可以更好地把握发展机遇,稳健前行。
3.3 竞争分析
在中国,手术机器人行业的竞争日益激烈。通过波特五力分析框架,我们可以深入理解行业的竞争态势和市场动态。这五力包括行业内竞争、潜在新进入者的威胁、替代品的威胁、买方的议价能力和供应商的议价能力。
行业内竞争:当前,中国手术机器人市场的竞争主要来自几家大型医疗设备制造商和一些新兴的高科技企业。这些公司在技术、品牌、市场渠道和客户服务等方面展开激烈的竞争。随着技术的不断进步和市场的扩大,竞争将更加激烈。
潜在新进入者的威胁:手术机器人行业的技术壁垒较高,但随着相关技术的普及和成本的降低,新公司仍有机会进入市场。此外,国内外资本的流入也增加了新进入者的可能性,这对现有企业形成了一定的威胁。
替代品的威胁:尽管手术机器人具有高度精确性和复杂手术的执行能力,但其他类型的医疗自动化设备和传统手术方法仍然是潜在的替代品。尤其是在成本敏感的医疗环境中,更经济的替代方案可能会被优先考虑。
买方的议价能力:在中国,手术机器人的主要买家包括大型医院和医疗机构。由于购买此类设备的投资巨大,且对技术和服务有较高要求,这些买家通常具有较强的议价能力。他们倾向于选择提供最佳性价比的产品,这迫使供应商不断优化产品和服务。
供应商的议价能力:手术机器人的制造依赖于高质量的电子组件、精密机械部件和软件系统,这些通常需要从少数专业供应商处采购。这使得优质供应商在价格和交货条件上具有较强的议价能力。
综上所述,中国手术机器人行业的竞争环境受多种因素影响,企业需要不断创新和提升核心竞争力,以应对日益激烈的市场竞争。此外,对市场变化的敏感度、能够捕捉和应对外部威胁的能力,将是企业能否在此行业中长期生存和发展的关键。
3.4 主要参与者
国内的操作类手术机器人市场起步较晚,尚无具备规模化的企业,大多公司仍处在研发、动物实验、临床实验阶段,研究方向以单孔、具有柔性机械臂的腹腔镜手术系统为主。定位类手术机器人,以天智航、华志微创、柏惠维康、华科精准等为代表,已经实现产业化,或即将实现产业化。
图:国产手术机器人系统上市进程
到目前为止,已上市的国产手术机器人产品数量已达9个,包含天智航的2款骨科手术机器,柏惠维康、华科精准和华志微创的5款神经外科手术机器人,和柏惠维康的国内首款口腔手术机器人"瑞医博"。
从产业链布局上看,在操作类机器人领域,精锋医疗的单孔腹腔镜手术机器人或将采用贴近达芬奇手术机器人的设计,是国内唯一一家、全球第二家同时掌握单孔手术机器人及多孔手术机器人技术的公司,现已完全独立掌握了手术机器人所涉及的结构设计、系统控制、运动算法与人工智能算法等多项核心技术,并形成了完整的自有知识产权体系,累计申请国内外专利300余项。
在定位类机器人领域,天智航在中游环节进行不同医疗器械领域的横向扩张:2017年天智航投资法国SPW公司,布局骨科脊柱类高值耗材领域;2018年投资美国GYS公司和美国Mobius公司,开始涉足影像设备领域中的移动CT领域,有望通过横向中游产品的产业链贯通降低产品成本。
华科精准以良好的渠道基础,助推手术机器人产品的市场推广:公司旗下电极产品在国内的神经外科手术领域已经占据了90%的市场份额,其广泛的销售渠道,有望助推旗下手术机器人的发展。
华志微创的CAS-R系列作为最早的立体定向类机器人,目前已经实现元件国有化,且所覆盖的手术已进入北京医保报销范畴。
第四章 未来展望
手术机器人行业的前景展示了多元化和技术创新的可能性。以下是行业未来可能的发展方向:
技术演进:随着人工智能(AI)和机器学习(ML)的进步,我们可以预见到手术机器人在精确度、灵活性和智能化方面将有所提升。预计未来的手术机器人将具备完成更复杂、更精细手术的能力,并且能够自我适应手术环境的变化。
应用领域拓宽:随着科技进步和临床经验的积累,手术机器人的应用领域将进一步拓宽,涵盖心脏外科、神经外科、胸外科、儿科手术等多个领域。此外,手术机器人也可能被用于更复杂的微创手术和介入治疗。
市场扩容:预计全球手术机器人市场将维持快速增长的态势。随着人口老龄化和手术需求的增加,以及对医疗服务质量和效果的期望提升,手术机器人的市场需求将继续增长。
区域差异发展:预计亚太地区将是手术机器人市场增长最快的区域,这主要归因于该地区的人口规模、经济增长速度以及医疗服务需求的增长。然而,各个地区的发展速度和程度可能会因当地的经济状况、医疗资源分布以及政策环境等因素的影响而存在差异。
法规与政策环境:全球各地的政府和卫生监管机构将持续关注手术机器人的安全性、有效性以及经济性,以及其对医疗服务质量和结果的影响。预计未来将出台更多的法规和政策,以规范手术机器人的研发、生产、销售和使用,保护患者权益,推动行业的健康发展。
商业模式与服务模式创新:随着手术机器人的普及和应用,其相关的商业模式和服务模式将不断创新和发展。例如,可能会出现更多的手术机器人租赁和共享服务,以降低医疗机构的初始投资成本;可能会有更多的远程手术服务,让顶级医生可以为地理位置偏远的患者进行手术;可能会有更多的手术机器人培训和认证服务,提高医生的技能和能力。
患者参与度提升:随着信息技术的发展和医疗服务模式的变化,预计患者在手术决策和过程中的参与度将进一步提高。例如,手术机器人可以提供更清晰和直观的手术过程显示,帮助患者更好地理解手术过程和结果;患者也可以通过远程控制和反馈系统,更积极地参与到手术过程中。
千际投行认为,手术机器人行业的发展将以多元化、智能化、个性化和患者中心化为主导。然而,行业发展也面临着成本、技术、安全性、法规、道德以及社会接受度等多方面的挑战,需要各方共同努力,共谋解决方案。
作者:千际投行
封面:AI 生成























